目录
  • 一、准备工作
  • 二、硬件设计
  • 四、编译调试

GPIO输入

本示例将演示如何在BearPi-HM_Nano 2开发板上使用GPIO输入功能去读取按键状态

一、准备工作

参考BearPi-HM_Nano_2十分钟上手教程完成开发环境搭建、代码获取等工作,以及熟悉代码的编译和烧录流程。

二、硬件设计

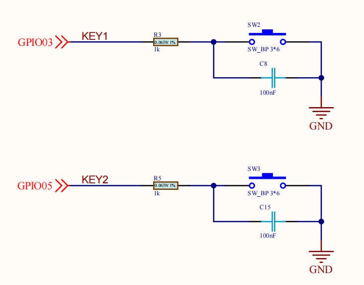
本案例将使用板载的两个用户按键来验证GPIO的输入功能,在BearPi-HM_Nano 2开发板上用户按键的连接电路图如下图所示,按键F1的检测引脚与主控芯片的GPIO_3连接,按键F2的检测引脚与主控芯片的GPIO_5连接,所以需要编写软件去读取GPIO_3和GPIO_5的电平值,判断按键是否被按下。

![Alt text](image-8.png) ## 三、软件设计

主要代码分析

打开device\bearpi\bearpi_hm_nano2\app\B2_basic_button\button_example.c,这部分代码主要分析按键触发中断的功能代码,这里以按键F1为例,按键F1的检测引脚与主控芯片的GPIO_3连接,首先通过调用IoTGpioSetFunc()和IoTGpioSetDir()将GPIO_3设置为普通GPIO的输入模式。从前面原理图可知,当按键按下时,GPIO_3会被下拉到地,所以这里要使用IoTGpioSetPull()将GPIO_3引脚设置为上拉,这样才能产生电平的跳变。最后通过IoTGpioRegisterIsrFunc()将中断类型设置为边沿触发,且为下降沿触发,当按键被按下时,GPIO_3会从高电平转为低电平,产生一个下降,这个时候就会触发中断并回调F1_Pressed函数。在F1_Pressed函数中实现点亮LED灯操作。

/**
* @brief Callback for F1 key
*
*/
static void F1Pressed(char *arg)
{
    (void)arg;
    IoTGpioSetOutputVal(LED_GPIO, 1);
}

/**
* @brief Callback for F2 key
*
*/
static void F2Pressed(char *arg)
{
    (void)arg;
    IoTGpioSetOutputVal(LED_GPIO, 0);
}

/**
 * @brief Main Entry of the Button Example
 * 
 */
static void ButtonExampleEntry(void)
{
    //init gpio of LED
    IoTGpioInit(LED_GPIO);
    IoTGpioSetDir(LED_GPIO, IOT_GPIO_DIR_OUT);

    //init gpio of F1 key and set it as the falling edge to trigger interrupt
    IoTGpioInit(BUTTON_F1_GPIO);
    IoTGpioSetDir(BUTTON_F1_GPIO, IOT_GPIO_DIR_IN);
    IoTGpioSetPull(BUTTON_F1_GPIO, IOT_GPIO_PULL_UP);
    IoTGpioRegisterIsrFunc(BUTTON_F1_GPIO, IOT_INT_TYPE_EDGE, IOT_GPIO_EDGE_FALL_LEVEL_LOW, F1Pressed, NULL);

    //init gpio of F2 key and set it as the falling edge to trigger interrupt
    IoTGpioInit(BUTTON_F2_GPIO);
    IoTGpioSetDir(BUTTON_F2_GPIO, IOT_GPIO_DIR_IN);
    IoTGpioSetPull(BUTTON_F2_GPIO, IOT_GPIO_PULL_UP);
    IoTGpioRegisterIsrFunc(BUTTON_F2_GPIO, IOT_INT_TYPE_EDGE, IOT_GPIO_EDGE_FALL_LEVEL_LOW, F2Pressed, NULL);
}

GPIO API分析

本案例主要使用了以下几个API完成GPIO输出功能。

IoTGpioInit()

unsigned int IoTGpioInit(unsigned int id);

描述:

初始化GPIO外设。

IoTGpioSetFunc()

unsigned int IoTGpioSetFunc(unsigned int id, unsigned char val);

描述:

设置GPIO引脚复用功能。

参数:

参数名描述
id表示GPIO引脚号。
val表示GPIO复用功能。

IoTGpioSetDir()

unsigned int IoTGpioSetDir(unsigned int id, IotGpioDir dir);

描述:

设置GPIO输出方向。

参数:

参数名描述
id表示GPIO引脚号。
dir表示GPIO输出方向。

IoSetPull()

unsigned int IoTGpioSetPull(unsigned int id, IotGpioPull val);

描述:

设备GPIO的上下拉方式。

参数:

参数名描述
id表示GPIO引脚号。
val表示要设置的上拉或下拉。

IoTGpioRegisterIsrFunc()

unsigned int IoTGpioRegisterIsrFunc(unsigned int id, IotGpioIntType intType, IotGpioIntPolarity intPolarity,
                                    GpioIsrCallbackFunc func, char *arg);

描述:

启用GPIO引脚的中断功能。这个函数可以用来为GPIO pin设置中断类型、中断极性和中断回调。

参数:

参数名描述
id表示GPIO引脚号。
intType表示中断类型。
intPolarity表示中断极性。
func表示中断回调函数.。
arg表示中断回调函数中使用的参数的指针。

四、编译调试

修改 BUILD.gn 文件

修改device\bearpi\bearpi_hm_nano2\app 路径下 BUILD.gn 文件,指定 button_example 参与编译。

#"B1_basic_led_blink:led_example",
"B2_basic_button:button_example",
#"B3_basic_pwm_led:pwm_example",
#"B4_basic_adc:adc_example",
#"B5_basic_i2c_nfc:i2c_example",
#"B6_basic_uart:uart_example",

运行结果

示例代码编译烧录代码后,按下开发板的RESET按键,开发板开始正常工作,按下F1按键LED会点亮,按下F2按键LED会熄灭。